Technical Architecture
High-level architecture
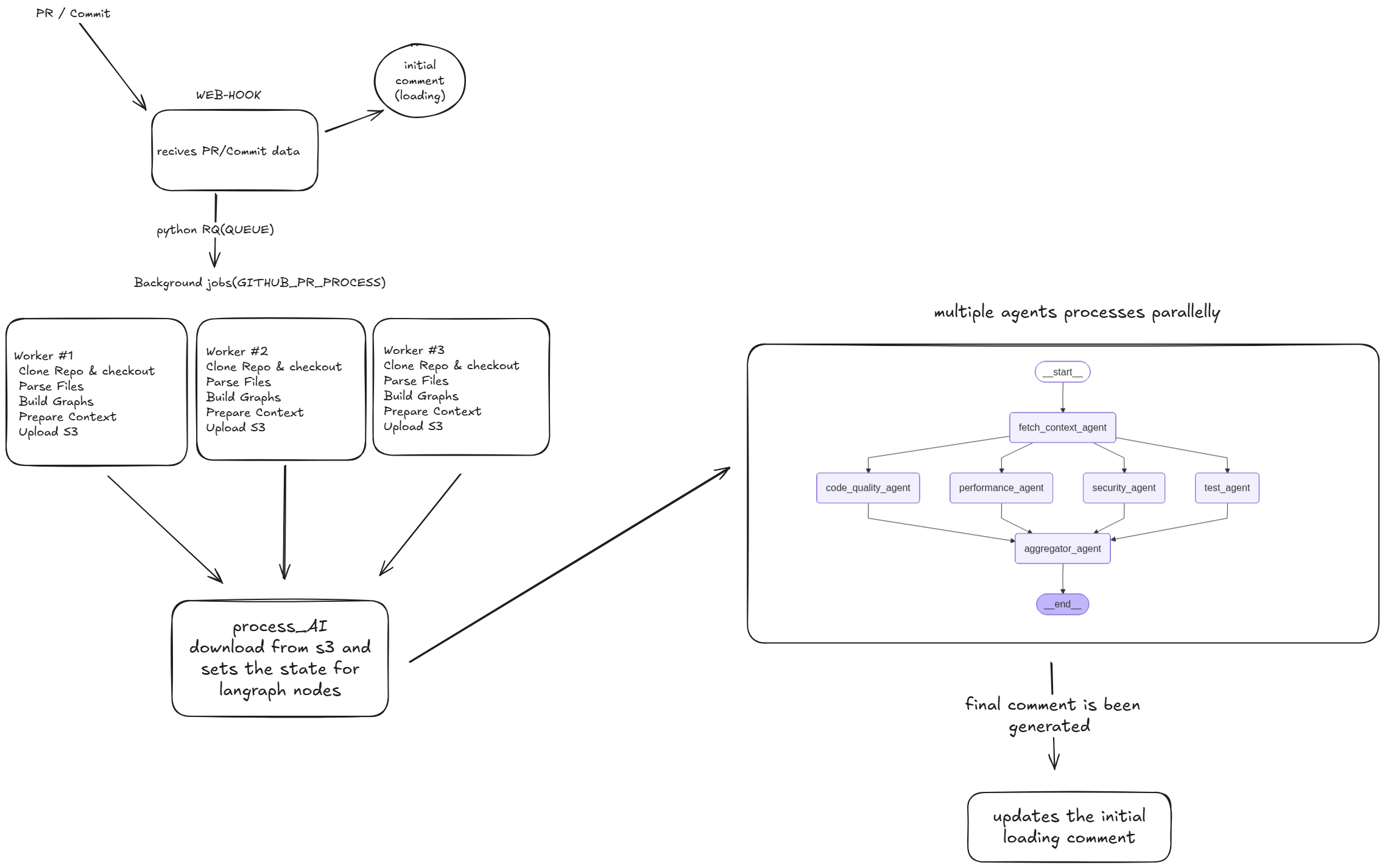
The following diagram illustrates the high-level architecture of the CodeDaddy PR Review Workflow, showing how pull requests and commits are processed asynchronously and analyzed by multiple AI agents in parallel.

System Design
Overview
- Webhook Trigger — When a Pull Request or Commit event occurs, a webhook receives the event payload.
- Background Processing — The event is pushed into a Python RQ (Redis Queue) background job (GITHUB_PR_PROCESS).
- Workers — Multiple workers clone the repository, parse source files, build semantic graphs, and prepare contextual data. Each worker uploads its processed context to S3.
- Context Initialization — A controller process downloads context from S3 and sets up the state for LangGraph nodes.
- Parallel Agent Execution — Several agents run concurrently:
- code_quality_agent
- performance_agent
- security_agent
- test_agent
- Aggregation Phase — The aggregator_agent combines insights from all agents.
- Comment Update — The aggregated output replaces the initial loading comment with a comprehensive final PR review comment.
Key Characteristics
- Event-driven: Triggered by GitHub webhooks.
- Asynchronous: Uses background workers for parallel processing.
- Scalable: Each worker operates independently.
- AI-powered: Multi-agent architecture performs different aspects of code analysis.
- Automated Feedback: Automatically updates PR comments with contextual insights.
